모더나가 Arbutus에 제기한 나노지질입자 (lipid nanoparticles, LNPs) 특허에 대한 무효소송에서 특허법원은 Arbutus의 손을 들어 줌. LNP는 모더나의 핵심 플랫폼인 mRNA를 신체에 투여후 세포에 전달하기 위해 필요한 껍데기로 코로나-19 백신 후보물질인 mRNA-1273을 비롯 대부분의 모더나 파이프라인에 사용되고 있음.
스토리가 아주 흥미로운데, 모더나는 2010년 캐나다의 Acuitas라는 작은 기업으로부터 이 기술을 라이선싱. Acuitas는 이 기술을 Arbutus로부터 라이선싱했고 모더나에 재라이선싱한 것. 문제는Acuitas가 라이선싱할 당시 네개의 특정 바이러스 백신에 대해서만 사용할 수 있도록 제한이 있었는데 모더나는 이 네개의 바이러스 백신 이외에 전방위로 이 기술을 사용하고 있었음.
목요일 장중 이 소식이 나간 후 Arbutus의 주가가 120% 상승하고 모더나는 -9% 하락했는데, 알고보니 이 소송으로 수혜를 입게된 곳은 따로 있었음. Arbutus는 2018년 Vivek Ramaswamy의 홀딩 기업 Roivant Sciences와 공동으로 Genevant를 설립 (지분 Arbutus 4: Roivant 6)하고 자사가 자체 개발중이던 B형 간염 백신을 제외한 LNP의 모든 사용권을 Genevant에 라이선싱. Genevant가 LNP 기술을 재라이선싱할 경우 Arbutus는 이 수익의 20%만 받게 됨.
BioNTech 역시 자사의 mRNA 후보물질들에 대해 LNP 기술을 사용중인데 이는 Genevant로부터 라이선싱한 것. 이 소식으로 모더나 주가가 꽤 빠지고 있는데 예상밖의 비용이 발생했지만 라이선싱하면 되기 때문에 큰 문제는 아님.
결과적으로 LNP를 사용한 코로나-19 백신이 많이 팔릴 수록 Vivek Ramaswamy의 Roivant Sciences는 아무것도 한 일 없이 앉아서 돈벌게 되는 구조.
Vivek Ramaswamy
모더나는 아직 명확한 입장을 내지 않고 있으나 아마도 결국은 Genevant로부터 라이선싱하게 될 듯. Roivant는 Genevant 이외에 여러 -vant로 끝나는 바이오텍 기업들을 보유중이며 그중 상장한 기업은 Axovant (AXGT), Myovant (MYOV), Urovant (UROV) 등이 있으며 이중 Myovant, Urovant의 지분은 지난해 일본의 수미모토 다이니폰 제약사에 매각.
어제 BioNTech/Pfizer에서도 독일에서 진행한 임상 1/2상의 데이타를 bioRxiv에 공개했습니다. bioRxiv는 논문은 아니고 학술지 투고용 원본 원고라고 보시면 됩니다. 어느 학술지에 실릴지는 나중에 알게 되겠죠. 3주전에 발표했던 미국 임상 1/2상보다 독일 임상시험이 먼저 시작했고 이때만해도 Pfizer와 협업 체결은 안한 상태였습니다. 아마도 Pfizer 들어오고 OWS에 선정되면서 미국쪽 임상에 속도가 붙은 듯 하네요.
Spike 단백질 전체 혹은 RBD 부위를 encoding한 mRNA를 나노 지질입자 (LNP)로 세포에 전달. 세포가 mRNA로부터 단백질을 발현하고 면역 시스템이 이를 항원으로 인지해서 면역반응을 일으키는 시스템.
BNT162a1, b1, b2, c2 네가지 종류의 후보물질을 테스트 중. 3주전과 이번 모두 b1에 대한 결과.
각각의 항원과 mRNA 유형 및 유형별 특성은 아래 두 그림에.
개인적으로는 c2의 결과가 궁금했는데, 얼마전 Fast Track 지정과 7월말 시작 예정인 임상 2b/3상 후보물질로 정해진 건 모두 b1과 b2 둘 중 하나. c2는 드랍했나?
임상시험 디자인
임상시험 모집인원은 18-55세 200명. 이번 발표는 60명에 대한 결과. 96.7%가 백인 (이번에도 역시...)
Non-Randomized, Open-label
콘트롤 없이 4개의 arm 각각 a1, b1, b2, c2의 용량 결정 파트A와 파트A에서 정해진 용량으로 확장하는 파트 B로 구성.
1 µg, 10 μg, 30 μg, 50 µg을 Day 1 (Prime)과 Day 22 (Boost) 3주 간격으로 두번 접종 (각 12명)
60 μg 한번 접종 (12명)
참고로 3주전 발표한 미국 임상시험 접종 용량은 10 μg, 30 μg 두번 접종과 100 μg 한번 접종.
근육주사
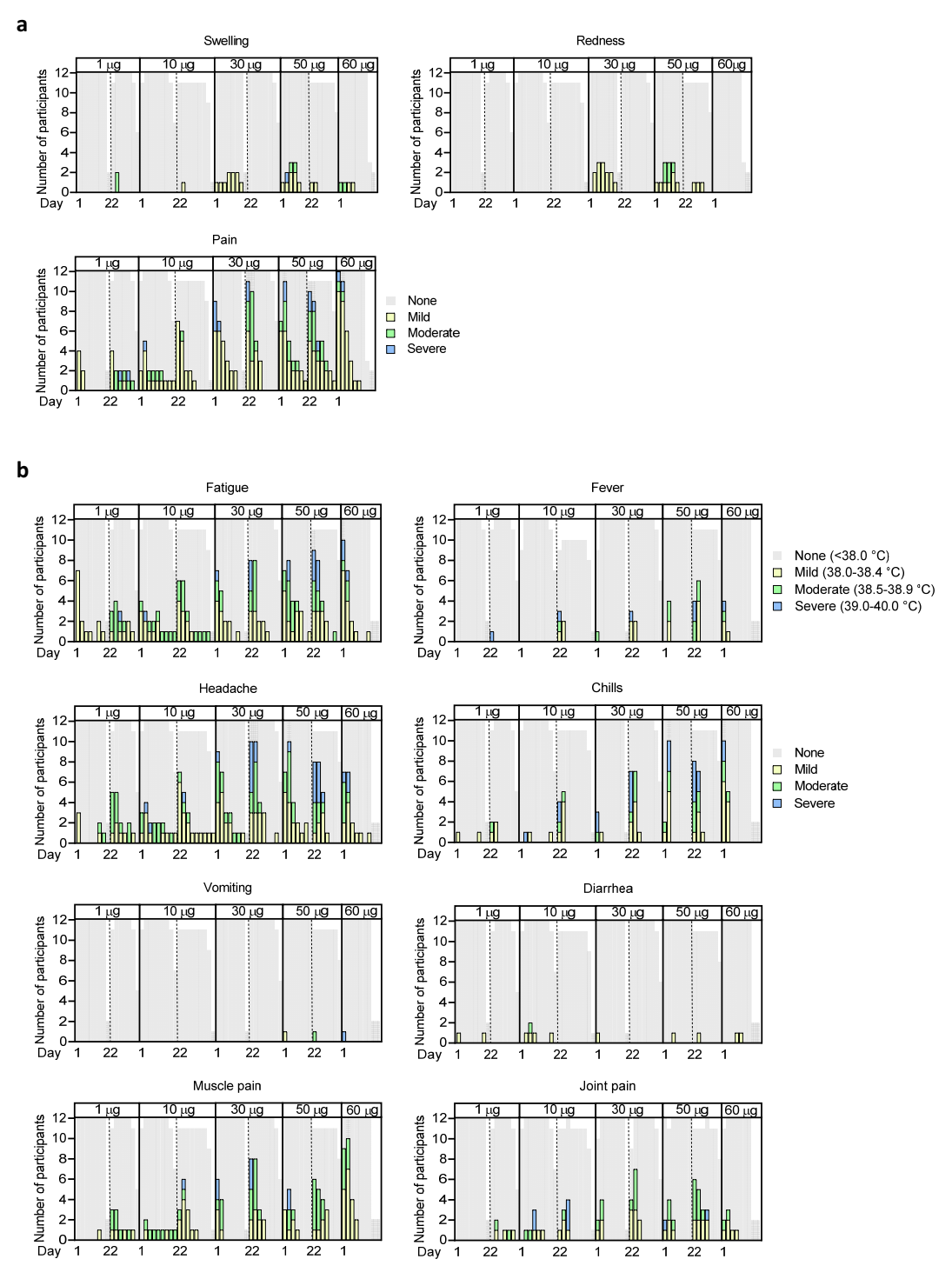
안전성
심각한 부작용(SAE) 없음. 참고로 SAE라는게 그냥 쫌 심각한 정도가 아니고 사망에 준하는 부작용을 뜻함. 지금까지 발표한 백신들 모두 SAE는 없었는데, 그렇다고 부작용이 없다는 뜻이 아님.
대체로 미국 임상시험 결과와 유사.
결합 항체
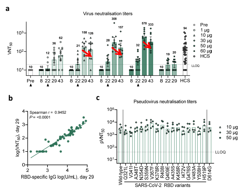
RBD 특이적 결합 항체는 접종 용량에 비례해서 발생했고 회복 환자의 항체 수준 (그래프 오른쪽 HSC)에 비해 월등히 높음 (아래 수치 보시길)
중화항체
패널 a
결합 항체와 마찬가지로 용량에 비례해 증가하고 회복환자 대비 10µg 이상 두번 접종군에서는 더 높은 수준으로 발생.
그러나 2차 접종 일주일 후인 29일차에 피크를 찍고 2주후 43일차에는 감소하는 양상을 보임.
미국 임상시험 데이타에는 28일차까지만 보여줬었음. 모더나 데이타도 유사한 패턴을 보임.
좀 롱텀으로 얼마나 중화항체 수준이 유지되는지 추적할 필요가 있음. 어느 정도 수준이 보호기능을 하는지에 대한 데이타는 전무한 실정. 실제로는 아주 조금만 필요할 수도 있는거고, 반대로 꽤 높아야할 수도 있고.
패널 b
결합 항체와 중화 항체 수준은 비례해서 나타남
패널 c
흥미로운 데이터. 16개의 패널로 구성된 돌연변이들 모두에 대해서 중화항체가 반응을 함. 이중에는 문제가 되는 D614G 돌연변이도 포함. 긍정적인 데이터.
T세포 반응
이번 발표에 가장 주목했던 부분은 이부분. 항체 관련해서는 이미 미국 임상시험에서 대충 감을 잡았으니.
T세포 데이타는 비전공자들이 이해하기에는 조금 무리가 있는 부분이라 그냥 결론만 간단히.
T세포 기능은 여러가지가 있는데 간단히만 하면 병원균이 들어오면 공격하는 T세포 (effector T cells, CD8+)가 있고 이를 도와주는 T세포 (helper T cells, CD4+)가 있음. 도우미 T 세포 중에는 병원균을 잘 기억해뒀다가 다음에 또 들어오면 공격형 T세포를 만들어주는 기억 T세포 (memory T cells)가 있음.
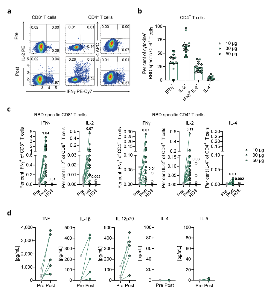
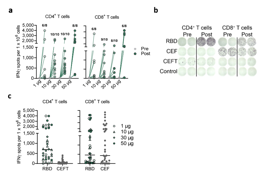
94% (34/36)에서 메모리 T세포 (CD4+ T cells) 반응 관찰: 항체가 사라지고 난 다음에도 감염시 T세포에 의한 보호 작용이 있을 수 있다는 뜻. 다른 바이러스에 대해 보이는 수준 (CEFT) 보다 높은 수준. T세포 반응응 대체로 중화 항체 수준과 정비례.
80.6% (29/36)에서 공격형 T세포 (CD8+ T cells) 반응 관찰: 다른 바이러스에서 보이는 수준 (CEF)과 유사한 수준.중화항체 수준과는 관련성을 안보였고 메모리 T세포 반응과는 관련성을 보임.
가장 저용량인 1 µg에서 항체 반응과는 달리 T세포 반응을 일정 수준 보임.
T세포에서 분비되는 사이토카인도 코로나-19 회복환자에서 분비되는 수준보다 높게 관찰.
아래는STAT News의Adam Feuerstein이 트위터에서 실시한 설문조사.총3277명이 설문에 참여.
질문:지금까지 나온 데이타로 봤을 때 너 어떤 백신 맞을래?
결론
항체 발생은 만족할 만한 수준. 그러나 2차 접종 3주만에 중화항체 수준이 감소하는 점은 불안 요인.
돌연변이 데이타가 있는 점은 고무적.
T 세포 반응에 대해 꽤 깊이 있게 다뤘음. T세포 반응이 나온 점은 중화항체가 감소하는 부분을 어느정도 커버 가능한걸로 보임.
미국의 코로나-19 확진자수는 이번주에도 신고가 행진을 계속하고 있습니다. 이제는 일일 확진자 7만명을 넘었고 조만간 8만명을 뚫을 기세네요. 미국, 브라질, 인도의 확진자수 증가는 정말이지 대책이 없습니다. 브라질, 인도야 그렇다 쳐도 세계 최강대국 미국이 이런 꼴이라니..
이와중에도 아직도 마스크 쓰는 것이 무슨 대단한 개인 자유의 침해인양 생각하는 사람들이 많습니다. 조지아 주지사가 아틀란타 시장이 마스크 착용을 의무화한다는 명령을 내린 것에 대해 고발을 했네요. 정말 꼴볼견입니다.
누구나 다 알고 있었지만 공식화되지는 않았던 무증상 감염 젊은 성인들에 의한 확산이 문제라는 것을 CDC와 안소니 포치 박사가 이제는 공공연하게 말합니다. 그래도 미국인들은 별로 달라질 기미가 안보입니다.
이제 새 교육년도의 시작이 한달 앞으로 다가와있어서 학교 개학을 어떻게 할 것인지에 대해서도 미국내에서 많은 논란이 진행중인데, 여기서도 정치적 입장에 따라 어떻게 해야한다는 것이 갈리니 참 이나라 어렵습니다.
이제는 미국의 코로나-19 사망자 숫자도 증가 추세인 것이 확연해졌네요.
이번 주 제약-바이오 업계의 COVID-19 관련 주요 이슈로는 단연 모더나의 백신 임상 1상 논문 발표와 다음주로 예정된 아스트라제네카/옥스포드의 백신 임상 1상 논문 발표였습니다. 그 영향으로 백신 개발 관련 종목들의 주가가 이번주 크게 상승했습니다.
더불어 이번주 (7/15 경) 발표가 예상됐던 Pfizer/BioNTech 백신 독일 임상 1상 데이타가 아직 발표 안됐습니다. 아마도 다음주에 발표가 되지 않을까 싶은데, 다음주 월요일에 AstraZeneca/Oxford 백신의 The Lancet 학술지 발표가 예정되어 있어서 다음주 역시 백신으로 인한 변동성이 예상됩니다. 아마도 이번주 모더나 처럼 조정을 받고 있는 증시의 하단을 받쳐주는 역할을 하지 않을까 싶네요.
이번주 바이오텍 이슈들과 지난주 COVID-19 이슈에 대해서는 아래 링크를 참고해 주세요.
※ 리뷰 내용중 사실관계가 잘못됐거나, 해석의 오류가 있거나, 간단히 제시한 필자 의견에 이견이 있거나, 혹은 잘 이해가 안가거나, 궁금한 내용이나 제안이 있으신 분들은 언제든 댓글로 알려주시기 바랍니다. 포스팅이 도움이 되시면 “공감”을 눌러주시면 포스팅 작성하는데 많은 힘이 됩니다.
Taiwan Liposome Company (NASDAQ:TLC): 흡입용 HCQ와 정맥 주사용 HCQ를 쥐에 투여 후 비교 분석한 결과 폐에서의 HCQ 노출도가 30배 증가하고 반감기도 2.5배 증가하지만 혈액과 심장 노출이 적어 부작용 가능성이 줄어든다는 약동학(PK) 연구 결과를 bioRxiv에 개제.
CytoDyn (OTCQB:CYDY): HIV 치료제 후보물질 leronlimab의 임상 2상 데이타를 이번중 lock/unblind할 예정. 임상 3상 안전성 데이타에 대한 Data Safety Monitoring Committee는 다음주로 예정. HIV에 대한 Lenolimab의 승인신청서는 이번주 FDA로부터 RTF 받음. Leronlimab은 CCR5 저해제.
Moleculin Biotech (NASDAQ:MBRX): WP1122의 개발을 위해 Sterling Pharma USA와 WP1122의 생산 계약 체결. WP1122는 지난 4월 독일의 University of Frankfurt에서 배양세포에서 SARS-CoV-2의 증식을 완전히 억제한다고 발표했던 2-DG라는 물질의 전구물질. 2-DG의 경우 체내에서 너무 빨리 대사가 진행되버려 효과를 보기 어려운 반면 WP1122는 체내에 오래 남아있을 수 있음. Moleculin Biotech은 조만간 IND 제출 예정.
Cytokine Storm/ARDS 치료제
※Cytokine Storm: 병원균 등에 의해 촉발된 과도한 면역작용에 의해 면역 시스템이 환자 자신의 기관을 공격하는 증상. 세포치료 항암제 CAR-T에서 주로 발견되는 부작용으로 관심을 받음.
※ARDS (Acute Respiratory Distress Syndrome): 급성호흡곤란증후군. COVID-19의 주 사망원인이며 Cytokine Storm과 연관되어 있을 것으로 추정.
Biocon (OTC:BCNQY), Equillium (NASDAQ:EQ): 인도의 Biocon이 인도의 DCGI로부터 COVID-19로 인한 사이토카인 폭풍에 대한 Itolizumab의 제한적 긴급 사용 허가를 받음. 이번 허가는 임상시험 시작 120일 만에 이루어짐. 또한 임상 시험 결과도 발표. 인도의 네군데 병원에서 randomized, controlled, open-label로 30명의 중등-중증 코로나-19 입원 환자들을 대상으로 진행된 임상시험에서 20명의 Itolizumab + 지지요법 (best supportive care, BSC) 투여군의 1개월차 사망자 0명, 반면 지지요법 투여군 10명에서는 사망자 3명 발생. Itolizumab은 Biocon이 Equillium로부터 라이선싱한 후보물질. Equillium은 글로벌 임상시험을 진행하겠다고 발표. Itolizumab은 면역 관문을 조절하는 CD6 저해 항체. 이 발표로 Equillium의 주가는 하루에 700%가 넘게 상승.
Rigel Pharmaceuticals (NASDAQ:RIGL): 영국의 Imperial College London에서 Rigel의 fostamatinib의 코로나-19 폐렴에 대한 임상시험을 연구자 스폰서 (IST)로 시작한다고 발표. IST 임상시험은 fostamatinib, ruxolitinib (Jakafi, Novartis/Incyte), 표준치료 세개의 arm으로 진행. Rigel은 fostamatinib을 제공할 예정. 한편 MIT의 Broad Institute와 하버드 대학의 연구자들이 FDA 승인 의약품들을 대상으로 MUC1을 감소시키는 물질을 스크린한 결과 3,713개의 물질들 중 fostamatinib이 유일하게 MUC1을 감소시켰음. MUC1은 급성 폐 손상 (acute lung injury, ALI)과 ARDS 발병에 대한 바이오마커. Fostamatinib은 면역세포의 신호전달에 관여하는 SYK의 저해제로 Tavalisse 라는 브랜드명으로 만성 면역성 혈소판 감소증 (immune thrombocytopenia, ITP)에 대해 FDA 승인을 받은 의약품. 아마도 조만간 미국에서의 임상시험 시작 발표가 나올 듯. 대부분의 기업들은 자사 후보물질을 자기 돈 들여 무작정 코로나-19에 테스트해보는데, 이렇게 남들이 해주는걸 거저먹는 케이스도 있음.
Akebia Therapeutics (AKBA): 코로나-19 ARDS에 대해 vadadustat의 임상 3상 시작. 코로나-19로 인한 저산소증 입원 환자 300명을 대상으로 진행될 예정. vadadustat은 HIF-PHI 저해제로 만성 신부전에 대해 임상 3상을 진행 중. 일본에서는 이미 승인을 받았고 발표된 두개의 임상 3상 모두 긍정적인 결과를 얻었음. HIF-PHI 저해는 신체를 고지대에서와 유사한 컨디션으로 만들어 적혈구 생산을 증가시키고 산소 공급을 원활하게 하는 효과가 있음.
Humanigen (OTCQB:HGEN), Catalent (NYSE:CTLT): GM-CSF 항체 lenzilumab의 개발, 생산, 상업화에 대해 Catalent와 협업 계약 체결. lenzilumab은 4월 FDA로부터 compassionate use에 대해 허가 받았고 6월 12명의 COVID-19 환자에 대한 임상시험에서 중위 회복기간 5일, 중위 퇴원 기간 5일, 생존율 100%를 보인다는 결과를 발표했음. lenzilumab은 사이토카인 폭풍에 관여하는 GM-CSF 저해 항체.
※ Compassionate use: 임상시험에 참여하지 않은 환자들에게 개발중인 미승인 신약 후보물질을 사용하도록 허용하는 조치.
기타 치료제
Heron Therapeutics (HRTX): 코로나-19 초기 입원환자에 대한 aprepitant의 임상 2상 GUARDS-1를 시작. 100명을 대상으로 14일차 플라시보 대비 퇴원율을 볼 예정이고 1차 종료일은 9월. Apparent은 NK1 저해제로 중추신경계에서 오는 신호 전달을 막는 물질. Cinvanti라는 브랜드명으로 화학치료에 의한 구토, 어지럼증에 대한 치료제로 사용되는 항구토제. Merck도 동일 API의 Emend 라는 제품을 판매중. 근데 이게 어떤 기제로 코로나-19 치료에 사용되는지 도무지 이해가 안감. 그래서 기타로 분류.
백신
Moderna (NASDAQ:MRNA), Sanofi (NASDAQ:SNY), Johnson & Johnson (NYSE:JNJ), BioNTech (NASDAQ:BNTX), CureVac: 유럽연합이 다섯개의 코로나-19 백신 개발사와 백신 선구매를 위한 협상중이라고 유럽연합 보건 장관이 밝힘. J&J, 사노피와의 협상에 가장 진척이 있는데 J&J로부터 200M, 사노피로부터 300M 도즈 구매를 협상 중. AstraZeneca와는 이미 지난달 400M 도즈 구매 계약 체결.
Altimmune (NASDAQ:ALT): 비강분무용 코로나-19 백신 후보물질 AdCOVID 전임상 결과 발표. 쥐에서 한번의 접종 후 14일 만에 혈중 IgG 항체 타이터 800 µg/mL 이상 발생. 28일차 중화항체 타이터는 FDA에서 혈장치료 개발을 위해 권고한 타이터의 두배 이상 발생. 또한 기관지 폐포 세척액 (bronchoalveolar fluid)의 점막 IgA 항체가 29배 증가. 기관지 점막 IgA 항체는 기관지를 통한 바이러스의 확산을 막는데 필요. 기관지에서 CD8+, CD4+ T 세포와 수지상 세포 (dendritic cells), NK 세포의 증가가 확인됐고 림프절에서는 germinal center, memory B cells, T follicular helper cells 등이 관찰되서 항체 기억 작용이 일어나고 있음을 암시. T 세포 반응에 대한 결과는 몇주 뒤 나올 예정. AdCOVID는 Spike 단백질의 수용체 결합 부위 (RBD)를 항원으로 사용한 비강을 통해 분무하는 백신. 임상 1상을 위한 제조를 시작했고 임상 1상은 4분기 시작할 예정. 지난주 리뷰에서도 언급했지만 코로 감염되는 바이러스에 대해 코로 분무하는 백신이라 개인적으로 관심이 많은 종목. 개인적으로 보유 중이지만 $5에 싸게 들어가서 맘편히 즐기고 있음. 이미 많이 올랐으니 관심있는 분들은 신중하게 생각해서 들어가시길. 매수/매도 추천 아님.
Pfizer (NYSE:PFE), BioNTech's (NASDAQ:BNTX): FDA가 임상시험중인 네개의 코로나-19 백신 후보물질들 가운데 BNT162b1와 BNT162b2에 대해 Fast Track 지정. Fast Track 지정이 되면 FDA와 보다 빈번한 논의가 가능하고 rolling review가 가능. 2주전 발표한 데이타는 BNT162b1의 임상1/2상 데이타. 당시 2주후 BNT162b1의 독일 임상 1/2상 데이타를 발표한다고 했는데 지난주에 안했으니 아마도 다음주에 나올 듯. 이 데이타에는 T 세포 반응도 포함될 예정. 개인적으로는 BNT162c2의 결과가 궁금. 네개 후보물질과 각 플랫폼의 차이점은 아래 그림 두장에.
※ Rolling submission: 신속 승인 지정을 받은 후보물질들에 대해 NDA 완료 이전에라도 각 섹션이 완료될 때마다 섹션별로 승인신청 접수시키는 프로세스
Tonix Pharmaceuticals (NASDAQ:TNXP): 캔자스 주립대와 코로나-19 백신과 T세포 반응 활성화를 위한 CD40 리간드 개발에 대한 협업 계약 체결. 백신 후보물질은 bovine parainfluenza virus (소 인플루엔자 유사 바이러스)의 껍데기에 SARS-COV-2의 Spike 단백질이 발현되도록 한 생바이러스 백신.
IMV (NASDAQ:IMV): Health Canada가 코로나-19 백신 후보물질 DPX-COVID-19의 임상 1상 시작을 허가. DPX-COVID-19는 Spike 단백질의 돌연변이가 일어나지 않는 부위에서 골라낸 네개의 펩타이드로 구성. 임상 1상은 올 여름, 결과는 가을에 예상.
Moderna (MRNA): 3만명을 대상으로 한 코로나-19 백신 후보물질 mRNA-1273의 임상 3상을 7/27에 시작. 접종은 100 µg 28일 간격 두차례. 또한 임상 1상 결과를 NEJM에 발표. 자세한 내용은 따로 포스팅을 작성했으니 아래 링크 참조. 한가지만 첨언하면, 145명의 임상시험에서 왜 45명만 발표했냐, 왜 56세 이상은 발표 안했냐 등의 비판이 더러 있던데, 임상시험 프로토콜을 확인해 보면 애초에 18-55세 45명으로 2/21에 시작했고, 55세 이상은 4/30 이후에 추가된 것. 애초의 arm은 총 3개였는데 현재는 13개로 증가해 있음. 환자 모집도 아직 진행 중. 즉 비판한 부분들은 아직 진행중이라는 점. 아마도 두달 쯤 뒤에 발표될 것 같음.
AstraZeneca (NYSE:AZN): 영국의 방송국 ITV에서 AstraZeneca와 옥스포드 대학이 공동 개발중인 백신 후보물질 AZD1222가 중화항체 뿐만 아니라 T 세포 반응도 일으키고 The Lancet에 임상시험 결과가 발표될 것이라고 보도. 이후 로이터가 The Lancet 대변인으로부터 7/22 월요일에 논문이 발표된다고 컨펌. 참고로 The Lancet은 90년대까지는 넘버1, 현재는 NEJM에 이은 넘버2 의학 전문지. 한편 가디안지에 의하면 옥스포드대학 팀이 challenge trials을 계획하고 있다고 함. Challenge trials은 백신 접종 후 병원균을 감염시켜 실제로 백신의 효과가 있는지를 보는 임상시험으로 코로나-19의 경우 아직 확실한 치료제가 없기 때문에 불가능할 것으로 보고 있음. 덱사메타손이 치명율을 감소시킨다는 연구결과 역시 옥스포드에서 나온지라, 아마도 덱사메타손 믿고 그러는 듯???
Applied DNA Sciences (NASDAQ:APDN): Takis Biotech와 공동 개발중인 다섯개의 LinearDNA 코로나-19 백신 후보물질이 모두 쥐에서 14일차에 Spike 단백질에 대한 IgG 항체를 발생시켰고 38일차에 크게 증가한다고 발표.
Sinopharm: 중국의 Sinopharm이 두바이 Sheikh Khalifa Medical City에서 15,000명을 대상으로 하는 코로나-19 백신 후보물질의 임상 3상 접종 시작. Sinopharm 직원 1000명 이상과 경영진들도 임상시험에 참여. 이는 모더나 보다 빨리 세계 최초로 시작된 백신 임상 3상.
BioNTech (NASDAQ: BNTX)와 Pfizer (NYSE:PFE)가 공동 개발중인 코로나-19 백신 후보물질 BNT162b1의 임상 1/2상 첫 중간 데이타가 발표됐습니다. 이번 발표는 이전의 Moderna (MRNA), Inovio (INO)와는 달리 보도자료, 슬라이드 자료 뿐만 아니라 논문 preprint도 동시에 발표되면서 자세한 데이타가 주어졌습니다. 보도 자료도 어제의 Inovio 보도자료와는 대조적으로 쓸데없는 무관한 이야기들 끼워넣지 않고 비교적 상세하게 본 발표에만 충실한 보도자료였습니다. 임상시험 디자인 역시 임상 1/2상임에도 플라시보가 있고, 또다른 대조군인 회복환자 혈청 데이타도 포함되어 있습니다. 회복환자 혈청 데이타 부분이 Moderna가 애매하게 발표하면서 욕을 먹었던 부분입니다. 역시 대형 제약사는 좀 다르네요.
2019년 10월에 나스닥에 상장한 독일 기업. 2018년 12월에 상장한 Moderna와 비상장 시절부터 자주 비교되던 기업으로 양사 모두 mRNA 플랫폼에 기반한 의약품을 개발하는 기업.
바이오텍 역사상 최대 규모인 $604M로 상장한 Moderna보다 애초에는 더 높은 가치를 부여받고 상장할 수 있을 것으로 기대했으나 상장을 한차례 연기하고 시리즈 B 자금 $325M을 모금한 후 애초 예상에 한참 못미치는 $150M 규모에 비교적 조용하게 상장. 이후에도 Moderna에 비해 상당히 저평가 받고 주목도도 떨어져 왔음. 시가 총액도 약 $15~16B 정도로 Moderna의 약 $23~24B에 비해 낮음.
BioNTech의 파이프라인은 Moderna 처럼 대부분이 mRNA 치료제이지만 Moderna와는 달리 세포 치료제나 항체 등 다른 형태의 의약품도 개발 중. 올 1월에는 tumor neoantigen vaccine을 개발중이던 미국의 Neon Therapeutics를 인수하면서 미국에 지사를 마련.
BNT162
BioNTech은 이번 코로나-19 판데믹 상황에서 Moderna보다 조금 늦은 페이스로 시작. 3월에 중국의 Fosun Pharma, 미국의 Pfizer와 백신 후보물질 BNTX162의 공동개발 협약 맺음. 4월에 독일에서 임상시험을 시작했고 5월에는 미국에서도 임상시험 시작. 백악관이 주도하는 Operation Warp Speed에 포함된 다섯개의 프로그램 중 하나로 선정.
BioNTech이 개발중인 백신 후보물질은 하나의 항원에 대한 하나의 후보물질로 시작한Moderna와 달리 두개의 항원에 대한3가지 유형의 총4가지 후보물질을 테스트 중.
임상시험 디자인 (미국)
오늘 발표 데이타는 미국에서의 임상시험 중 위 네가지 후보물질 가운데162b1의 중간 데이타. 162b1은Spike단백질이 세포의 수용체와 결합하는 부위인RBD부위만 떼어내서 항원으로 사용한 백신이고modRNA라는 유형의mRNA를 사용.
뉴욕 타임즈 보도에 의하면 백악관에서 Operation Warp Speed에 포함될 최종 다섯개의 프로그램을 선정했다고 합니다.
선정된 다섯 프로그램은 아래와 같습니다.
Moderna (MRNA): mRNA-1273 임상 1상, 2상 동시 진행 중. 3상 조만간 시작.
AstraZeneca (AZN)/Oxford University: AZD1222 임상 1/2상 진행 중. 6월중 첫 데이타 공개.
Johnson & Johnson (JNJ): 9월에 1상 시작 예정.
Merck (MRK): 아직 전임상. 공개된 일정 없음.
Pfizer (PFE)/BioNTech (BNTX): BNT162 임상 1/2상 진행중.
위 다섯 프로그램에 대해서는 현재까지 지원된 자금에 추가로 CARES Act에 의거해서 자금이 지원될 예정이라고 합니다. MRNA, AZN/Oxford, JNJ에 지금까지 지원된 금액이 $2.2B라고 하네요.
프로그램당 3만명을 동원해서 임상 3상을 고속으로 진행하고, 제조는 그 이전부터 시작해서 결과가 나오면 바로 접종할 수 있도록할 계획이라고 합니다.
올해 안에 개발을 완료하겠다고 했으니 위 다섯 중 J&J, Merck는 불가능해 보이고 나머지 셋 중에 어쨌든 뭔가가 하나 나오겠네요.
오늘 시장이 랠리를 하는 가운데 바이오텍은 홀로 하락했는데요, 위에 포함된 종목들은 큰 폭의 움직임이 없었던 반면 포함되지 못한 소형 백신 개발 기업들의 주가는 큰 폭으로 하락했습니다.
포함되지 못한 주요 기업들을 보면, Sanofi와 백신 명가 GSK, Translate Bio가 공동으로 진행하는 프로그램이 포함되지 않고 뒤늦게 개발을 시작한 Merck가 포함된 점이 가장 큰 의외였습니다. 특히나 Sanofi는 미 보건복지부 산하 BARDA로부터 자금을 지원받는 프로그램인데도 말이죠. 아마도 Tranlate Bio 역시 mRNA 백신인데 이미 mRNA 백신인 모더나와 Pfizer의 백신이 임상에 진입해 있기 때문이 아닐까 싶네요.
임상시험을 시작한 기업들 가운데에는 중국 기업들을 제외하면 Novavx와 Inovio가 포함되지 못했습니다.
이밖에 Novartis (NVS)가 포함되지 못했고 마이너 플레이어들로는 Altimmune (ALT), Arcturus Therapeutics (ARCT), Vaxart (VXRT), Vir Biotechnology (VIR), Soligenix (SNGX), Dynavax (DVAX)등이 포함되지 못했습니다.
아래는 위 기업들의 오늘 하루 (6/3) 주가 변동 및 임상시험 진행 단계, 데이타 발표 일정입니다.